Suýt ngất với... giá thịt heo siêu đắt tại Việt Nam

(PLO)- Giật mình, tá hỏa, suýt ngất… là những dòng trạng thái được nhiều chị em nội trợ đăng tải trên mạng xã hội khi giá thịt heo ở siêu thị loại ngon lên đến 300.000-400.000 đồng/kg. Chưa bao giờ người tiêu dùng Việt mua thịt heo với giá khủng như vậy, nhất là trong bối cảnh cả nước chung sống với dịch COVID-19.

 

Các bà nội trợ có lý do để phàn nàn, kêu than về giá thịt heo khi giá bán lẻ đến tay người tiêu dùng cao gấp 4-5 lần giá heo hơi xuất chuồng. Có người còn ví von “Muốn mua thịt rẻ hãy lên tivi mà mua!”.

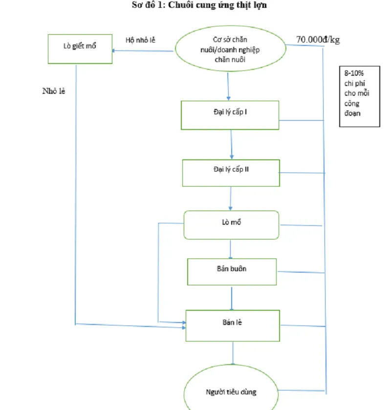
Bởi thời gian qua, Bộ NN&PTNT cùng Bộ Công Thương đã tổ chức nhiều cuộc họp bàn giải pháp cung cầu, bình ổn giá thịt heo. Đáng chú ý, 15 doanh nghiệp (DN) lớn ngành chăn nuôi đã tuyên bố đưa giá thịt heo hơi về mức dưới 70.000 đồng/kg. Vậy tại sao giá bán lẻ tại chợ, siêu thị vẫn cao?

Theo báo cáo của Bộ Công Thương, nguyên nhân cơ bản nhất là do nguồn cung thịt heo sản xuất trong nước giảm, còn thiếu so với nhu cầu tiêu dùng, chế biến. Tổng sản lượng thịt heo cung ứng ra thị trường trong quý I-2020 giảm 19,3% so với cùng kỳ năm 2019.

Bên cạnh đó, việc nhập khẩu để bổ sung cho nguồn cung thiếu hụt của sản xuất trong nước chưa đảm bảo đúng tiến độ, kế hoạch đề ra. Tính đến ngày 27-3, cả nước mới chỉ nhập khẩu được hơn 39.000 tấn so với chỉ tiêu 100.000 tấn.

Đặc biệt, 15 DN chăn nuôi trên chỉ chiếm không quá 35% thị phần chăn nuôi trong nước. Như vậy, trên 65% thị phần còn lại thuộc về các DN không cam kết giảm giá. Ngoài ra, bên cạnh giá mua 70.000 đồng/kg heo hơi thì người mua phải trả thêm chi phí cho mỗi công đoạn khoảng 10%. Phần chi phí chênh này cũng khiến giá heo trên thị trường ở mức cao.

Thực hiện chỉ thị của Thủ tướng về đảm bảo nguồn cung và giá cả trong mùa dịch COVID-19, nhiều DN đã tiết giảm chi phí để giảm giá dịch vụ, chia sẻ khó khăn với người dân. Thịt heo là mặt hàng thực phẩm thiết yếu nhưng người dân đang phải bỏ ra vài trăm ngàn đồng mua 1 kg thịt. Đó là nghịch lý khó chấp nhận. Trong khi với số tiền này, hộ thu nhập trung bình có thể thanh toán tiền điện cho một tháng hay mua gạo dùng cho 10 ngày.

Rõ ràng giá thịt heo tăng cao như hiện nay có trách nhiệm phối hợp giữa ngành công thương và nông nghiệp trong quản lý, điều tiết thị trường. Đã đến lúc hai ngành cần có những giải pháp mạnh hơn đảm bảo cân đối cung cầu hàng hóa, công khai, minh bạch chi phí, giá thành, giá bán; nếu có hiện tượng lợi dụng để găm hàng, thao túng giá thì phải xử lý nghiêm.

Đặc biệt cần có các giải pháp hợp lý như giảm thuế, phí… để tạo thuận lợi cho sản xuất, kinh doanh, tăng nguồn cung thịt heo. Mặt khác, việc giá heo bị đẩy lên cao còn có nguyên nhân từ khâu trung gian. Do vậy cần một mô hình phân phối mới để người tiêu dùng mua được giá hàng hợp lý và người chăn nuôi không bị thiệt thòi.

Có lẽ để làm được điều này, tư lệnh hai ngành công - nông hãy xuống trang trại, đi ra chợ, vào siêu thị và cảm nhận. Từ đó, nhà điều hành mới có những quyết sách sát với thực tế khiến người tiêu dùng tin tưởng và an lòng hơn!

Ông Nguyễn Văn Trọng, Phó Cục trưởng Cục Chăn nuôi Bộ NN&PTNT:

Người giết mổ không mua được với giá 70.000 đồng/kg heo hơi vì nhiều trung gian

Thủ tướng Chính phủ đã yêu cầu và các DN đã cam kết giảm giá heo xuống còn 70.000 đồng/kg hơi. Tuy nhiên, thực tế người giết mổ không bao giờ mua được với giá 70.000 đồng/kg hơi vì phải qua nhiều khâu trung gian.

Cạnh đó, ngoài những DN lớn đã cam kết giảm giá heo thì còn một số DN nhỏ, hộ chăn nuôi không tránh khỏi việc thấy heo khan hiếm, giá cao nên chưa bán vội mà tiếp tục nuôi cho to thêm hoặc bán trực tiếp cho người giết mổ nhưng bán với giá như qua các khâu trung gian.

Trong khi đó, giá con giống đang cao 2,5-3 triệu đồng/con nên người dân rất khó tái đàn. Các DN sản xuất heo giống nhưng cũng chủ yếu để phục vụ trong phạm vi trang trại. Vừa rồi thịt heo nhập khẩu từ Nga đã về TP.HCM nhưng số lượng thịt nhập khẩu này chỉ phục vụ cho chế biến và cho những người có quỹ thời gian ít. Tất cả vấn đề trên là nguyên nhân khiến giá thịt heo đến tay người tiêu dùng vẫn còn cao.

Thủ tướng Chính phủ đã yêu cầu và các DN đã cam kết xuống giá 70.000 đồng/kg hơi và sắp tới phải xuống 60.000 đồng/kg. Nếu xuống 10 giá nữa thì tất cả khâu trung gian cũng phải giảm giá, không còn cách nào khác. Sau tháng 6 trở đi số heo tái đàn tăng lên theo kịch bản. Số lượng heo thương phẩm tăng lên sẽ đáp ứng tốt hơn về nguồn cung nên giá sẽ giảm.

Đừng bỏ lỡ

Video đang xem nhiều

Đọc thêm