CPCCC luôn nỗ lực trong việc đẩy mạnh hơn nữa việc chuyển đối số, hoàn thành tốt nhiệm vụ EVNCPC giao, đồng thời nâng cao sự hài lòng của khách hàng dùng điện.
Một trong những kênh chính hỗ trợ tiếp nhận thông tin và xử lý yêu cầu của khách hàng là kênh tổng đài 19001909. Tuy nhiên khi gọi vào tổng đài 19001909, khách hàng vẫn còn một vài hạn chế như không thể tự động tra cứu được các thông tin như lịch tạm ngừng cung cấp điện, thông tin đo xa, hóa đơn điện tử…
Trong năm 2022, CPCCC đã tiếp tục cải tiến luồng xử lý dữ liệu nhằm cung cấp nhiều thông tin hơn cho khách hàng khi gọi vào tổng đài 19001909. Cụ thể, trong quý III-2022, Trung tâm đã triển khai tính năng S3 đến các khách hàng sử dụng điện.
![]() |
CPCCC cung cấp các kênh tương tác đa dạng cho khách hàng |
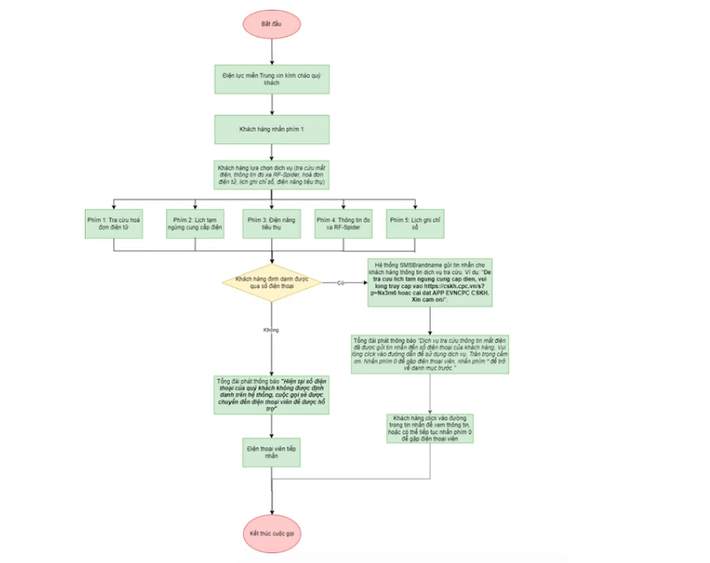
S3 là tên viết tắt của Smart Search Service - Dịch vụ tra cứu thông minh. Đây là giải pháp đơn giản và thuận tiện nhằm hỗ trợ khách hàng tra cứu thông tin khi gọi đến tổng đài 19001909. Với chiếc điện thoại có kết nối internet, khách hàng chỉ cần gọi vào đầu số 19001909, nhấn phím 1 chọn dịch vụ S3 và dịch vụ cần hỗ trợ, bấm vào đường link do hệ thống gửi đến tin nhắn trên điện thoại để truy cập và tra cứu các thông tin quan tâm.
Nếu trước đây khách hàng chỉ có thể tra cứu các thông tin đơn giản và cố định như giá điện, các thủ tục quy định thì với dịch vụ S3, khách hàng có thể chủ động tra cứu nhiều thông tin đa dạng hơn như: lịch tạm ngừng cung cấp điện, thông tin đo xa RF-Spider, tra cứu hóa đơn điện tử, điện năng tiêu thụ, lịch ghi chỉ số.
Việc truy cập đường link để nhận các thông tin không yêu cầu một thao tác nào khác của khách hàng ngoài một cái chạm tay. Khách hàng sẽ không cần phải đăng nhập, nhập mã khách hay nhập theo cú pháp. Bên cạnh đó, thông tin cung cấp đa dạng và được hiển thị trực quan ngay trên điện thoại, đảm bảo tính chính xác và tránh nhầm lẫn cho khách hàng. Ngoài ra, việc hỗ trợ tự động cho khách hàng cũng giúp giảm tải lớn cho bộ phận điện thoại viên, hạn chế tình trạng quá tải cũng như hạn chế tối đa các tác nhân có thể mang lại sự phiền hà cho khách hàng.
![]() |
Quy trình xử lý dữ liệu |
Một số điểm nổi bật của dịch vụ:
Thao tác thực hiện đơn giản. Thông tin khách hàng được định danh thông qua số điện thoại gọi vào tổng đài 19001909, vì vậy khách hàng không cần phải nhập bất cứ thông tin gì liên quan đến việc định danh khách hàng.
Đối với nhiều khách hàng, nhất là khách hàng lớn tuổi vẫn thường gặp trở ngại trong việc đăng ký tài khoản web/app chăm sóc khách hàng thì đây là giải pháp giúp tối ưu hóa thao tác tra cứu của khách hàng qua web chỉ với một cái chạm tay.
Hỗ trợ tra cứu 01 số điện thoại liên kết với nhiều mã khách hàng. Khách hàng sau khi nhấn vào link hệ thống SMS Brandname gửi, hệ thống tự động tạo phiên đăng nhập vào website cskh.cpc.vn cho khách hàng và liên kết đến dịch vụ tra cứu tương ứng.
Tin nhắn cung cấp dịch vụ tra cứu cho khách hàng là “cầu nối” giữa chiến lược CSKH và kế hoạch marketing App EVNCPC CSKH. Đường dẫn URL được gửi đến khách hàng được rút gọn lại (short url) để đảm bảo nội dung gửi khách hàng chỉ nằm trong 01 tin nhắn (không quá 160 ký tự).
Đường dẫn gửi khách hàng được mã hóa, đảm bảo công tác an toàn thông tin. Thời gian đường dẫn chỉ có hiệu lực trong vòng 30 phút, đảm bảo an toàn thông tin khách hàng trong trường hợp lộ thông tin đường dẫn.
Việc sắp xếp thứ tự các dịch vụ trong tổng đài 19001909 được Trung tâm Chăm sóc khách hàng phân tích dựa vào tần suất sử dụng dịch vụ trên website cskh.cpc.vn.
Trung tâm chăm sóc khách hàng Điện lực miền Trung hy vọng sản phẩm này sẽ đáp ứng một phần việc tự động hóa một số công việc cụ thể, thúc đẩy công tác chuyển đổi số tại Trung tâm và các hoạt động của EVNCPC nhằm nâng cao năng suất lao động, nâng cao hơn nữa chất lượng dịch vụ cũng như sự hài lòng của khách hàng đối với Trung tâm CSKH nói riêng và ngành điện nói chung.

