|
|
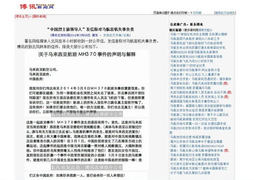
Diễn đàn trực tuyến Boxun (Trung Quốc) đã cho đăng tải bức thư nặc danh được gửi tới một nhà báo có tiếng ở Trung Quốc, có đầu đề “Thanh minh và giải thích về sự kiện chuyến bay MH370 của hãng hàng không Malaysia Airlines”.
Đề cập về chiếc máy bay, tác giả bức thư nói: “Mọi người không cần phải tìm nữa, bởi vì tất cả những người trên chuyến bay này đã về với Chúa trời rồi”.
“Người lãnh đạo nhóm cảm tử Trung Quốc” còn khẳng định vụ máy bay mất tích là “đòn trả thù” cho việc “chính phủ Trung Quốc đã đàn áp người Duy Ngô Nhĩ ở Tân Cương”.
“Đối với những hành khách thuộc các quốc tịch khác nhau trên chuyến bay, tôi chỉ có thể lấy làm tiếc, tôi cũng mong muốn tất cả những hành khách đều là người Trung Quốc”, tác giả bức thư nặc danh viết.
Bức thư nặc danh nói trên cũng được China Times, một trong bốn tờ báo lớn nhất Đài Loan, đăng tải vào ngày 9.3.
Được biết, trong tổng số 227 hành khách và phi hành đoàn 12 người, có 153 người Trung Quốc, bao gồm một em trẻ em, theo báo cáo của hãng hàng không Malaysia Airlines.
Theo thẩm định của PV, thông tin được phát ra từ diễn đàn mạng Boxun là nơi các thành viên có thể đăng tải các bài viết không qua sự kiểm duyệt, thẩm định nào.
Hiện cơ quan chức năng Trung Quốc và Malaysia cũng chưa có ý kiến về thông tin trên.
Tân Hoa xã vào ngày 9.3 dẫn thông báo từ hãng hàng không Malaysia Airlines, chi nhánh Bắc Kinh (Trung Quốc), khẳng định cho đến nay vẫn không có thông tin nào cho thấy khủng bố đứng đằng sau vụ máy bay mất tích.
Trong khi đó, các cơ quan chức năng tại Malaysia cho biết không loại trừ nguyên nhân khủng bố và đang liên hệ với các cơ quan chống khủng bố quốc tế, trong đó có Mỹ, để điều tra.
